首頁
企業焦點
議題文章
「二〇二五年台塑企業安全文化績優部門表揚大會暨推動成效」紀要

「二〇二五年台塑企業安全文化績優部門表揚大會暨推動成效」紀要

2025 / 07 / 15

前言

為激勵各部門積極做好各項增進安全之管理工作, 王常務委員瑞華於二〇一二年五月三日親自主持「安全文化建立之藍圖」宣導會議,明確揭示本企業建立安全文化須推動之各項工作及目標,並於當年辦理首次「安全文化績優部門表揚大會」且每年親自頒獎,直至二○一六年起,改由四大公司董事長輪流主持及頒獎。
二〇二五年度安全文化績優部門表揚大會為第十三屆,於七月十五日在麥寮廠區舉行,本次表揚大會由台塑公司 郭文筆董事長主持,並由總管理處 黃溢銓資深副總、各公司經營主管及獲獎部門相關人員,計一三〇人共同參與;會中安排各公司績優部門進行推動經驗分享及工安績效待強化之部門進行改善報告,茲將表揚大會紀要重點進行摘述。

一、頒獎作業

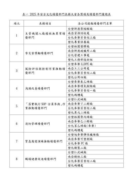
本次安全文化績優部門表揚大會共頒發八項合計三十二個獎,在各部門激烈競爭之下,共遴選出二十七個績優部門(如表一)於當天接受表揚,並與 郭董事長合影留念。

二、主席開場期勉

郭董事長首先恭喜二十七個安全文化績優獲獎部門,期勉績優部門能繼續努力不斷精進,激勵本企業其他廠處提升安全文化作業推動。
郭董事長表示,安全文化績優部門表揚大會今年已邁入第十三屆,為了展現企業「工安第一、環保優先」之重視及決心,每次表揚大會均由四大公司董事長輪流主持,公開對績優部門進行表揚及獎勵,此外,各績優部門在會中也不吝分享安全文化推動心得及優良作法,讓與會各級主管能見賢思齊一起成長,安全是永無止境的,請各單位不要鬆懈持續努力。
本企業今年受到美國關稅政策、國際地緣衝突及中國石化產能過剩等影響,導致台灣石化業經營深受衝擊,面對外在經營環境嚴峻情況下,工廠安全管理就更顯得重要,仍須仰賴各部門主管用心投入現場安全管理並督導落實自主查核,透過主管走動管理及運用智慧化技術建置設備安全防呆機制等作法,以降低現場人員不安全行為或操作失誤等情形以預防事故發生。
目前各個主管機關對於六輕廠區之安衛環管理,均係以業界最高標準加強監督及查核,除法令規定日趨嚴格外,另社會大眾亦非常重視工廠工安、環保及ESG等相關議題,因此,本企業身為石化產業龍頭,背負政府及社會大眾高標準的期許與關注,更應時時警惕,以「沒有安全就沒有石化業」之決心自我鞭策,大家共同努力經營建立安全文化。
今日各公司也在這場合分享強化工安管理案例,藉由事故自省檢討之結果供各部門借鏡,讓各部門主管審慎警惕,思考是否存在相同問題點記取教訓,並設法預防改善,防範類似事故重複發生。

三、台塑企業安全文化推動成效

由安衛環中心針對表揚大會推動歷程進行回顧,並將表揚大會推動迄今全企業工安管理推動成效之結果彙總進行報告。
(一)全企業員工職災統計:
透過各廠致力推動作業危害預防、管線設備改善及提升落實執行SOP等作業,強化人員工安意識共同防範職災事故,全企業自二○二二年迄今無員工重大職災發生。
依據勞動部統計資料,全企業在國內整體職災統計數據部份,包括傷害頻率、傷害嚴重率及總和傷害指數,皆遠低於全國製造業平均值,各級主管仍須持續努力,確保人員作業安全,以達成企業零公傷、零災害目標。
(二)全企業重大製程安全事件統計:
近年全企業持續推動製程安全管理,透過外部專家學者協助各廠處強化風險評估與控制,另善用企業外部資源與職安署締結安全伙伴結合彼此防災資源,全企業自二○二一年迄今無重大製程安全事件發生。
(三)職災預防精進:
經統計自二○一一年起全企業生產廠職災件數自七十二件到二○二一年三十一件,已下降五十七%,但近三年職災件數則無明顯減少,且員工職災案件數均較承攬商案件數高。分析職災原因,其中未依SOP及企業規定執行檢點佔四十一%,過去工作安全檢點表是以紙本作業,因此廠處常有未落實執行情形發生,易衍生職災。安衛環中心建置工作安全許可APP管制作業須落實安全檢查,二○二五年未依SOP發生之職災案件已大幅度減少

四、績優部門推動經驗及工安績效待強化之部門改善分享

本次表揚大會循例請各公司績優部門分享安全文化推動成果,今年度由四大公司遴選最優部門代表,包括台塑麥寮VCM廠、南亞可塑劑廠、台化芳香烴二廠及塑化碼槽處等四廠處,進行安全文化推動心得報告。另指派各公司工安績效待強化部門進行改善報告,期盼藉由各部門報告優良案例及改善經驗,供與會部門共同學習不斷精益求精,各績優部門報告亮點摘要如表二:

五、結語

郭董事長閉幕致詞時肯定績優部門安全文化優良推動成果,以及事故部門反思提供寶貴經驗,希望各位主管將本日學習分享內容帶回各部門嘗試導入及推廣,讓優良作法在整個台塑企業發酵,事故經驗能借鏡預防,朝建立安全文化目標邁進。
另外安全文化就是每一位同仁須具備良好的工作習慣,藉由每年表揚大會彼此分享激勵,逐步讓工安意識成為日常一部份,所有安全文化推動須仰賴各級主管帶領所有同仁執行及持續投入,唯有主管以身作則主動關注現場作業狀況,並鼓勵員工發掘問題協助改善落實執行,將每個可能危害消弭以預防事故發生,善盡社會責任永續經營。

(台塑企業 總管理處提供 2025/7/15)